Create future-ready learners: Discover how knowledge building classrooms spark curiosity and promote participatory, connected, and reflective learning environments.
Knowledge Building Communities (KBC) for Leadership and Professional Development of Teachers
KB Classroom Practice and Teachers’ Professional Growth in a KB CommunityKB Classroom as a Model of E-pedagogy
Aligning with the e-Pedagogy from ETD/MOE, KB classrooms promotes participatory, connected, and reflective classrooms to nurture future-ready learners by focusing on:
- creative work with ideas,
- interdisciplinary inquiry
- shared knowledge
Teachers Build Capacities to Support Students in Creative Thinking and Learning in the KBC Using Principles of Knowledge Building

KB Classroom and KB Community at a Glance
From the weekly KBC meetings:
- Teachers are supported in innovative HBL and face-to-face practices
- Teachers collaborated and generated new ways to engage young children in online and face-to-face lessons
- Teachers are connected within and across classrooms.
1) KB classroom at a glance
Images of Knowledge Building classrooms:
KB process | Example of activities that support the KB process |
Students generate wonderings, questions, and ideas | Community walks and field trips are good platforms to trigger their curiosity, but it will not happen without teacher’s deliberate effort to cultivate the interest and curiosity. Teachers must create space and time for discussion during these walks. Teachers can help young children scribe down their ideas and questions and verify with them when they get back to classrooms. KB talks in which a teacher leads students through a series of conversations and supports students to scribe down their ideas, are effective ways to get students to share ideas. KB scaffold support such as “I wonder”, “I think”, “my idea is”, and “I read”… are good sentences starters to practice. 
Students getting curious about the environment during the community walk and wondering “how do things work?” |
Students connecting, building and improving ideas | Let young children draw or build their progressive understanding of the inquiry through different modalities, like drawing, clay modelling. For example, building different models of filtration that they observed in the classroom. This helps young children connect ideas. Conducting class/home experiments and bringing information (like books) from their homes to the classroom are good ways to get students to connect and deepen their ideas. 
Students are testing and designing their filtration set-ups |
Students sharing to promote communal knowledge | Let young children discuss and present their learning journey and their learning to classmates or to different classes. Let them connect the learning to their everyday living, e.g. a pledge to reduce food waste. 
Students were motivated to reduce food waste and made a pledge to save the environment |

Figure 2. Students sharing their ideas, questions and findings from their experiment as self-directed learners.
KB starter kit
Knowledge Building starter kits were distributed to teachers to support them in their ongoing teaching practice.
Key Items in KB starter kit | How do these items support Knowledge Building? |
Scaffold cards in various format, A5 card and A4 journal for students to record ideas, A2 for teacher to facilitate KB talk with class. The scaffold cards also come in magnetic strips to help teachers organize ideas. | - Scaffold cards in all sizes is designed to make visible students’ ideas. Allowing them to feel that their ideas are being valued and they are active contributors of ideas in their class.
- Introduce common vocabulary in class so that students can learn to respect and value each other’s ideas, developing a healthy communication habits in children.
- Give students the agency to generate ideas and questions. Students soon develop capacity to build on each other’s ideas, thus developing the habits of thinking.
- The scaffold cards in magnetic strip format provide some form of organization structure for teachers during their KB talk. This is also to prevent teachers from converging the ideas too quickly.
|
Voice recorders | - Support teachers in capturing teachable moments during field trips, community walk or KB talks.
|
Building blocks (lego blocks) | - The building blocks are given to students to represent their ideas and questions shared in class. By building the blocks, students learn to list actively and stay focused on the topic.
- The building blocks help young children to understand knowledge building.
|
2) Teachers’ Knowledge Building Communities (KBCs) at a glance
KBC within school – teachers gather weekly to enhance their professional development through the exchange of strategies and ideas.
KBC Components (in both synchronous and asynchronous meeting) | How do you do it? | Outcome |
Exchange of strategies and ideas. | Share lesson enactment through student artefacts, their questions and ideas and their learning. - Teachers would post notes of their lessons on KF before each synchronous meeting.
- Teachers would talk through the lessons and their notes during the synchronous meeting.
| - Experience principle-based practice
- Visually organize thoughts and ideas about lesson design (Figure 3)
- Identify interesting and worthwhile ideas for upcoming lessons (Figure 4 and 5)
- Improve lesson design
|
Co-design lessons | - Synchronous platform, KF, is especially useful in archiving progression of lesson ideas, student artefacts and lesson progression for other teachers to build on and support.
- KF also allows teachers to build resources and improve lesson ideas and revisit these notes when necessary.
- During synchronous meeting, teachers would discuss and explore various ideas and encouraged to update their lesson ideas on KF.
|
KF scaffolds | - Teachers use the KF scaffolds to help them in organizing their thoughts and improve and synthesize ideas.
| |
Reflections | - Teachers reflect on the KB principles and on ways to trust their students more throughout the inquiry process. Reflection is done collectively during synchronous meeting but teachers would also post reflection notes on regular basis.
| - Understand KB principles and KB practice
- Deepen their rationale of child-centric education practice
|
Asynchronous Online platform: Knowledge Forum & Face-to-face (F2F)/synchronous meetings via Zoom
Asynchronous Online platform: Knowledge Forum

Figure 3. The Knowledge Forum view is an online conceptual space to hold notes from community-driven intentions. Each KB note has KB scaffolds (likened to sentence starters) and a text space for teachers to type their lesson ideas.
Face-to-face/synchronous meetings
Note: Figures 4 & 5 are images of the KBC meetings

Figure 4. Face-to-face meeting: Teachers’ sharing of students’ ideas to develop lesson designs to improve their teaching practice.

Figure 5. Synchronous Zoom meeting: Teachers’ sharing of students’ ideas posted on the KF.
How Was the Research Carried Out?
Figure 6: Research methodology of the project is divided into three parts- creation phase, scaling phase within and beyond the educational setting.
Learn more about the research methodology:

Figure 7. The development of a model of KB practice unique to the school
Quotes from teachers:
Teacher reflecting on how Knowledge Building Community supported their practice
“Because in early childhood, teachers (feel that it is) their classroom, (their) control, (their) classroom, (their) learning… They will never share with another classroom. But here the learning crossed and the people who benefited the most are the children.”
Teacher reflecting on how Knowledge Building encourages students’ voices to be heard in the classroom
“At the beginning, (there were) no questions at all or no critical thinking or you didn’t record it as a teacher. And at the end, half of the page of the reflection is all about children’s responses. And I can see some response and when I see that, I will put my smiley face because I find that question is such a nice question from a child… That’s how I gauge the (children’s improvement)…now I feel the children’s voices are being heard.”
What Does this Mean for Teaching and Learning?

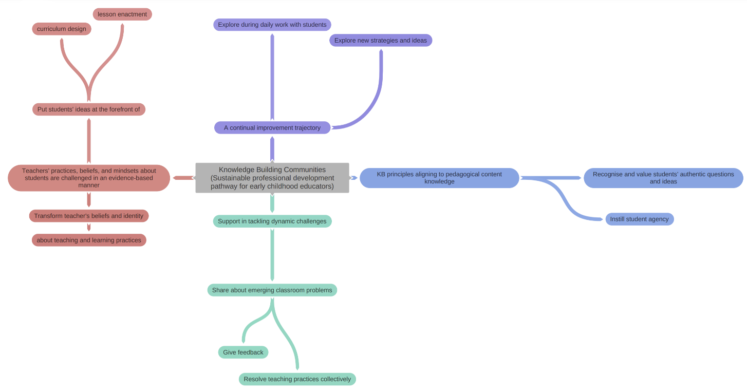
Figure 8. Knowledge Building Communities provide support for teachers by providing them with a sustainable professional development pathway.
Knowledge Building Communities (KBCs) provide a developmental pathway for teachers in the early childhood sector to continue their professional development in a sustainable manner in the following ways:
- A continual improvement trajectory
For continuous exploration of new strategies and ideas in daily work with students in a natural developmental pathway.
- KB principles aligning to pedagogical content knowledge
- To transform teachers’ beliefs and identity about teaching and learning practices
- To put students’ ideas at the forefront of curriculum design and lesson enactment
- Support from teacher KBCs in tackling dynamic challenges
To regularly share emerging classroom problems and collectively resolve them by providing advice or feedback on teaching practices (Figure 9).
- Teachers’ practices, beliefs and mindsets about students are challenged in an evidence-based manner
To recognize and value students’ authentic questions, ideas, and student artefacts to instill student agency in classrooms

Figure 9. Teachers’ co-sharing of students’ classroom challenges, during a KBC meeting, to provide improvement feedback to one another.
Related Links
Further Readings
For educators interested in learning more about how to kickstart Knowledge Building, you may refer to:
Upcoming publication for practitioner: ‘A Primary Teacher’s Playkit to Knowledge Building: Creative ways to make students’ ideas come alive’
For educators interested in knowing more about Knowledge Building and upcoming events, you may refer to:
Research Projects
Research Team
To learn more about this research, please contact Senior Research Scientist, Dr Teo Chew Lee at chewlee.teo@nie.edu.sg.
Principal Investigator
Co-Principal Investigators
Collaborators
- KIM Mi Song, Western University
- A/P Sirene LIM, Singapore University of Social Sciences
Research Fellow
Research Assistant
- Ms Gabrielle Ong Shue Ting, NIE
Acknowledgments
The research project (project no. IAL-WDARF-Leveraging) ‘Leveraging Leadership to sustain the dynamic professional development and identities of preschool teachers: The case for Knowledge Building Community (KBC)’ is funded by the SkillsFuture, Singapore (SSG). Any opinions, findings, and conclusions or recommendations expressed in this material are those of the author(s) and do not necessarily reflect the views of the Singapore MOE and NIE.
This knowledge resource was written by Dr Teo Chew Lee, Dr Alwyn Lee and Ms Gabrielle Ong, edited by Ms Shruthilaya Ramachandran, Ms Monica Lim and Ms Lorraine Ow as of 21 Sep 2021; updated by Ms Monica Lim on 4 Jan 2022.